时光荏苒,2025年已悄然落幕。这一年,是充满挑战与机遇的一年,是公司凝心聚力、攻坚克难的一年,更是我们深耕细作、收获成长的一年。在行业环境复杂多变、市场竞争日趋激烈的背景下,全体希地丰华人紧紧围绕年度战略目标,以坚定的信念、务实的作风、创新的精神,携手并肩,砥砺前行,在各个领域取得了令人鼓舞的成绩。
一、聚焦核心业务,筑牢发展根基
乔迁新址:
上半年,集团出于战略发展需要,全体乔迁至中国(南京)软件谷云密城,开启数字发展新篇章。中国(南京)软件谷是江苏唯一国家人工智能创新应用先导区核心区,以 “AI・镜界” 生态街区为核心,集聚数百家AI企业,打造AI产业融合先行区。此次入驻软件谷标志着集团将全面深化“数智+”产业布局,加速人工智能、大数据与行业场景的深度融合,并以此为支点,绘制智能经济新蓝图!

区域拓展:
本年度,公司始终将核心业务发展作为重中之重,不断优化业务流程、提升服务质量、拓展市场版图,实现了业务规模与效益的双提升。
集团子公司皓盘科技与丹东城市开发建设投资有限公司达成合作,双方通过深度整合技术、市场资源,签署合资协议,共同设立丹东国鑫信息科技咨询有限公司。此次合作是希地丰华在工程建设数字化领域的重要突破,未来,公司将以丹东国鑫为支点,推动工程建设行业从“经验驱动”向“数据驱动”转型,进一步拓展全国市场版图。

业务版图扩张,增设四家分公司:丹东分公司、江西分公司、安徽分公司和南京经开区分公司。
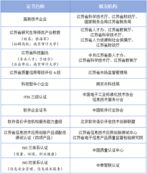
资质与认证:


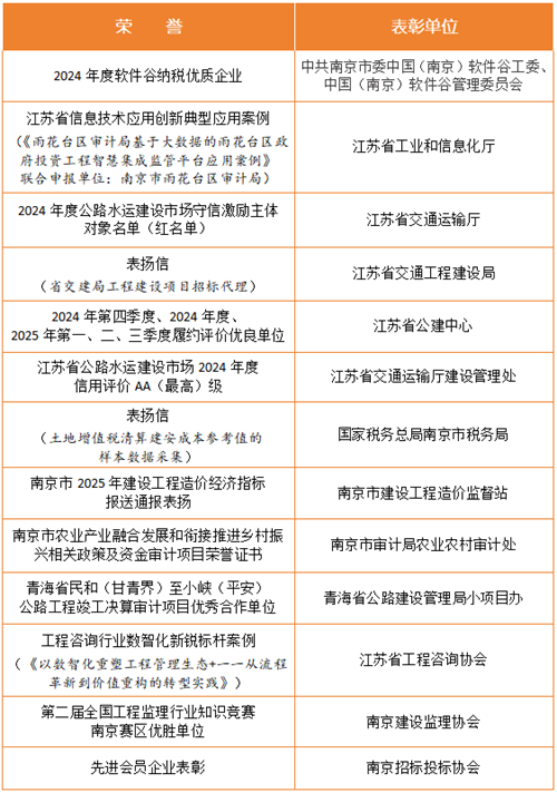
荣誉与表彰:

.jpg)
知识产权成果:

企业标准制定:


二、深入校企合作,促进产教融合
高校到访考察:
南京审计大学新任党委副书记、校长陆华良带队莅临公司调研,旨在增进学校与校友企业的情感联结,深化产学研协同创新,共探校企合作高质量发展路径。

董事长荣任:
江苏省研究生导师类产业教授 拟聘高校:南京审计大学 聘任岗位:审计 ;南京审计大学审计硕士专业学位研究生校外实践导师 ;南京审计大学工程审计学院校友联谊会会长;南京审计大学校友导师;南京审计大学副校长李乾文为张董事长颁发聘任证书。


走进校园,主题讲座:


走进企业,新生研学:
希地丰华集团携手南审工程审计学院共同开展“启航工程”新生研学“专业启蒙”活动,举办地点设在希地丰华培训室。校领导、教室代表率领2025级大一新生来到希地丰华参观交流,各杰出校友代表也专程莅临现场,分享学习心得与经验,为新生提供专业认知与职业规划指导。

产教融合:
希地丰华与南京审计大学围绕工程审计数智化人才培养与产教融合深度协作,联合申报两大核心项目,一是《建筑信息技术与方法》课程,二是数智化工程审计实践教学基地。此次两大项目进一步实现 “课程 - 基地 - 科研 - 产业” 闭环,为工程审计数智化人才培养提供 “南审 - 希地” 特色方案。

三、强化团队建设,凝聚发展力量
妇联成立:
经南京市雨花台高新区妇女联合会批复成立江苏希地丰华项目管理集团有限公司妇联,并召开妇女第一次代表大会,选举产生出首届妇联委员会成员。集团成立妇联以服务企业女性职工为宗旨,搭建成长平台、维护妇女合法权益、展现巾帼风采。

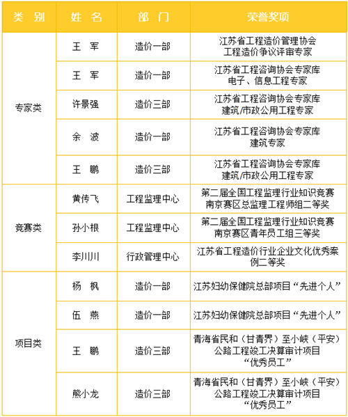
员工荣誉:



职称评定与执业考试:


专业培训:


四、践行公益使命,勇担社会责任
助学慈善:
希地丰华始终牢记“取之社会,回馈社会”的使命,以善举播种希望,用爱心传递温度。
在江苏省住建厅统筹组织的捐资助学活动中,我司积极参与,向南京交通职业技术学院捐赠伍仟元助学金,用行动为困难学子点亮求学之路。

向淮安市淮安区慈善总会捐款贰万元。

赈灾捐款:
当西藏大地遭遇地震考验,希地丰华的党员们率先行动,用实际行动诠释共产党员的责任与担当。全体党员积极响应,彰显强大组织凝聚力,累计捐款1530元,点滴爱心汇聚成援藏暖流。

文体资助:
2025年,南京审计大学举办第一届文体联赛篮球赛,张海军董事长以校友之责赴母校之约,以行业之力传审计薪火,鼎力相助,支持学校文体事业的发展。

新的一年,新的征程。机遇与挑战并存,希望与梦想同行。愿我们继续秉持初心、锐意进取,以更饱满的热情、更昂扬的斗志,携手并肩,同心筑梦,共同书写公司高质量发展的崭新篇章!